4 Way Traffic Signal Using Flip Flops
Digital Electronics Project 4 Way Traffic Signal Construction
For this project of 4 way traffic signal we will be seeing all design steps necessary for its development. Digital circuits can be categorized in two main categories one is Combination and other is Sequential, our project of traffic signal includes both of these.
steps required to make combination circuits are as follows
- Truth Table
- K Maps
- Boolean Expression
- Logic Diagram
- Implementation
steps required to make sequential circuits are as follows
- State Diagram
- State Table
- Choice of Flip Flop to be used and Its Excitation Table
- K maps
- Boolean Expression
- Logic Diagram
- Implementation
So we will be considering combination part of our 4 way traffic signal project first.
Figure 1 shows the sequence of signal lights which are required, it is quite evident that in a 4 way traffic signal at any one time one signal should be green only while other 3 should be red and just before green light switches to red and vice versa yellow signal is turned on momentarily, this is exactly what this table depicts.
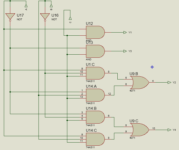
So following the mentioned order we have achieved this in 8 unique combinations, these are represented in table as starting from 000 to 111 in binary. Here we have got 12 outputs for three inputs, this means we will me making 12 k maps one for each output and these will give us 12 expressions, and we will be having 12 logic circuits for running this 4 way traffic signal.
So here are the k maps
Figure 2: K maps and Expressions for Red Yellow Green Signal 1
Figure 4: K maps and Expressions for Red Yellow Green Signal 3
Figure 5: K maps and Expressions for Red Yellow Green Signal 4
Logic circuit cannot be constructed until we determine that how we want out sequence of 000 to 111 to progress using which flip flops for this I will be using JK Flip Flop.
From this step on wards we will need State diagram of our sequence for 000 to 111 for running our traffic signal.
Figure 7: State Diagram
From the following state diagram we have made state transition table for our sequence.
Now we will be making K maps for inputs of JK Flip Flops same could be done for other three flip flops, so this means there are multiple ways of implementing 4 way traffic signal as all we is sequence of 8 unique combinations.
Figure 9: K maps for Inputs of JK Flip Flop.
We have made K maps for 6 inputs of JK FF according to its excitation table. if we were to implement this combination for our Traffic Signal Project using D FF we will then have to use its excitation table, and we will then have to make K maps for 3 inputs.
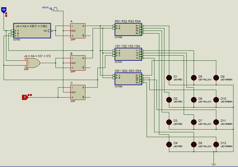
Figure 14: Circuit Diagram Of 4 Way Traffic Signal Using JK FF.
This is a complete circuit diagram of 4 way traffic signals blocks are used to simplify the circuit
Circuit Working.
When X=0
Circuit Moves in Forward Sequence
When X=1
Circuit Moves in Reverse Sequence
When JC = KC = 1
Yellow Lights shine
When JC = KC = 0
Yellow Lights skipped
You may watch the video to see its working. This is almost the same circuit without blocks.


Comments
Post a Comment